随着气候变化加剧,全球极端水文事件的同步性日益突出,对社会安全、生态安全、资源安全等构成严峻威胁。然而,目前对极端水文事件的时空遥相关结构及其大尺度气候驱动机制的认识仍显不足。一方面,现有研究多聚焦于气候指数与气象极端事件之间的关系,忽视了水文尺度的综合响应,缺乏对极端水文事件之间同步结构及气候指数非线性影响的刻画;另一方面,连续气候指数对离散极端事件的非线性影响往往基于将离散事件连续化处理的前提,这在一定程度上削弱了对事件突发性与非线性特征的准确表达。
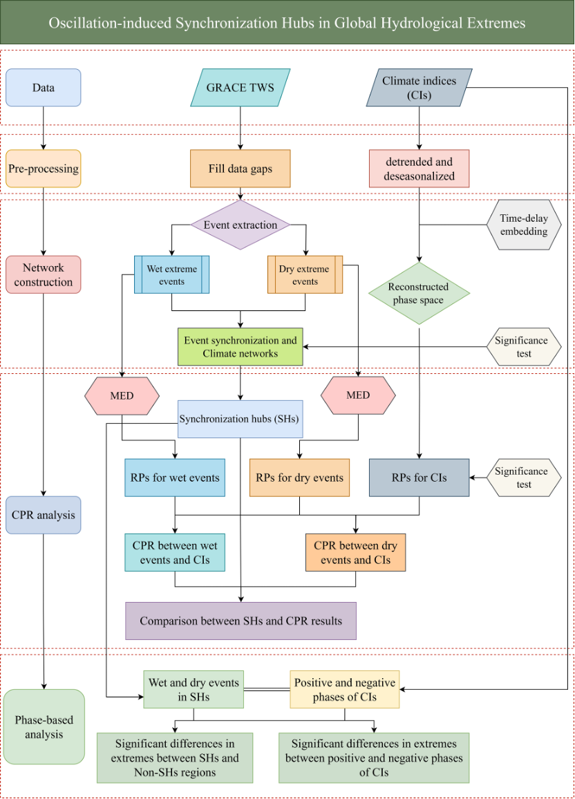
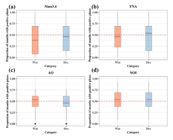
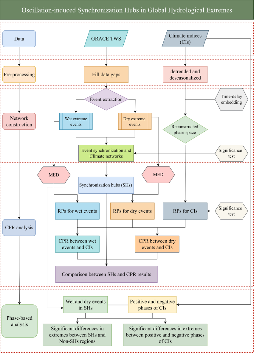
针对上述问题,本研究基于GRACE陆地水储量数据,采用事件同步(Event Synchronization)方法构建全球极端水文事件气候网络,并利用度中心性、平均同步强度等指标识别同步枢纽区(Synchronization Hubs, SHs)(图1)。在此基础上,引入递归定量分析中的递归概率同步指标(CPR),量化分析气候指数与水文极端事件之间的相位同步关系。进一步地,针对气候指数的正负相位,揭示其对极端水文事件的非对称影响。

图1 本研究的技术路线